Role-based Access Control (RBAC)

Enterprise

Role-based Access Control (RBAC) provides fine-grained permissions for your QuestDB instance.

Learn more

QuestDB Enterprise provides fine-grained access control that can restrict access at database, table, column, and even row level (using views).

Quick start

Here's a complete example to create a read-only analyst user in under a minute:

-- 1. Create the user
CREATE USER analyst WITH PASSWORD 'secure_password_here';

-- 2. Grant endpoint access (required to connect)
GRANT PGWIRE, HTTP TO analyst;

-- 3. Grant read access to specific tables
GRANT SELECT ON trades, prices TO analyst;

-- Done! The analyst can now connect and query trades and prices tables

To verify:

SHOW PERMISSIONS analyst;

Access control depth

QuestDB's access control operates across two dimensions:

Data access granularity

Control what data users can access:

LevelWhat you can controlExample
DatabaseAll tables, global operationsGRANT SELECT ON ALL TABLES TO user
TableSpecific tablesGRANT SELECT ON trades TO user
ColumnSpecific columns within a tableGRANT SELECT ON trades(ts, price) TO user
RowSpecific rows via viewsCreate a view with WHERE clause, grant access to view

Connection access granularity

Control how users can connect:

PermissionProtocolUse case
HTTPREST API, Web Console, ILP/HTTPInteractive users, web applications
PGWIREPostgreSQL Wire ProtocolSQL clients, BI tools, programmatic access
ILPInfluxDB Line Protocol (TCP)High-throughput data ingestion
-- User can connect via PostgreSQL protocol only (not web console)
GRANT PGWIRE TO analyst;

-- Service can only ingest via ILP, cannot query
GRANT ILP TO ingest_service;

-- Full interactive access
GRANT HTTP, PGWIRE TO developer;

These dimensions are independent: a user might have SELECT on all tables but only be allowed to connect via PGWIRE, or have INSERT permission but only via ILP.

Column-level access

Restrict users to see only certain columns:

-- User can only see timestamp and price, not quantity or trader_id
GRANT SELECT ON trades(ts, price) TO analyst;

Row-level access with views

For row-level security, create a view that filters rows, then grant access to the view instead of the underlying table:

-- Create a view that only shows AAPL trades
CREATE VIEW aapl_trades AS (
SELECT * FROM trades WHERE symbol = 'AAPL'
);

-- Grant access to the view, not the base table
GRANT SELECT ON aapl_trades TO aapl_analyst;
-- No GRANT on trades table = user cannot see other symbols

The user aapl_analyst can only see AAPL trades. They have no access to the underlying trades table.

Common scenarios

Read-only analyst

A user who can query data but cannot modify anything:

CREATE USER analyst WITH PASSWORD 'pwd';
GRANT HTTP, PGWIRE TO analyst;
GRANT SELECT ON ALL TABLES TO analyst;

Application service account

A service account for an application that ingests data into specific tables:

CREATE SERVICE ACCOUNT ingest_app WITH PASSWORD 'pwd';
GRANT ILP TO ingest_app; -- InfluxDB Line Protocol access
GRANT INSERT ON sensor_data TO ingest_app; -- Can only insert into sensor_data

Team-based access with groups

Multiple users sharing the same permissions:

-- Create a group
CREATE GROUP trading_team;

-- Grant permissions to the group
GRANT HTTP, PGWIRE TO trading_team;
GRANT SELECT ON trades, positions TO trading_team;
GRANT INSERT ON trades TO trading_team;

-- Add users to the group - they inherit all permissions
CREATE USER alice WITH PASSWORD 'pwd1';
CREATE USER bob WITH PASSWORD 'pwd2';
ADD USER alice TO trading_team;
ADD USER bob TO trading_team;

Column-level restrictions (hide sensitive data)

Allow access to a table but hide sensitive columns:

CREATE USER auditor WITH PASSWORD 'pwd';
GRANT HTTP, PGWIRE TO auditor;

-- Grant access to non-sensitive columns only
GRANT SELECT ON employees(id, name, department, hire_date) TO auditor;
-- Columns salary and ssn are not granted = invisible to auditor

Row-level security (multi-tenant)

Different users see different subsets of data:

-- Base table has data for all regions
CREATE TABLE sales (ts TIMESTAMP, region SYMBOL, amount DOUBLE) TIMESTAMP(ts);

-- Create region-specific views
CREATE VIEW sales_emea AS (SELECT * FROM sales WHERE region = 'EMEA');
CREATE VIEW sales_apac AS (SELECT * FROM sales WHERE region = 'APAC');

-- Grant users access to their region only
CREATE USER emea_manager WITH PASSWORD 'pwd';
GRANT HTTP, PGWIRE TO emea_manager;
GRANT SELECT ON sales_emea TO emea_manager;

CREATE USER apac_manager WITH PASSWORD 'pwd';
GRANT HTTP, PGWIRE TO apac_manager;
GRANT SELECT ON sales_apac TO apac_manager;

Database administrator

A user with full control (but not the built-in admin):

CREATE USER dba WITH PASSWORD 'pwd';
GRANT DATABASE ADMIN TO dba;
warning

DATABASE ADMIN grants all current and future permissions. Use sparingly.

Core concepts

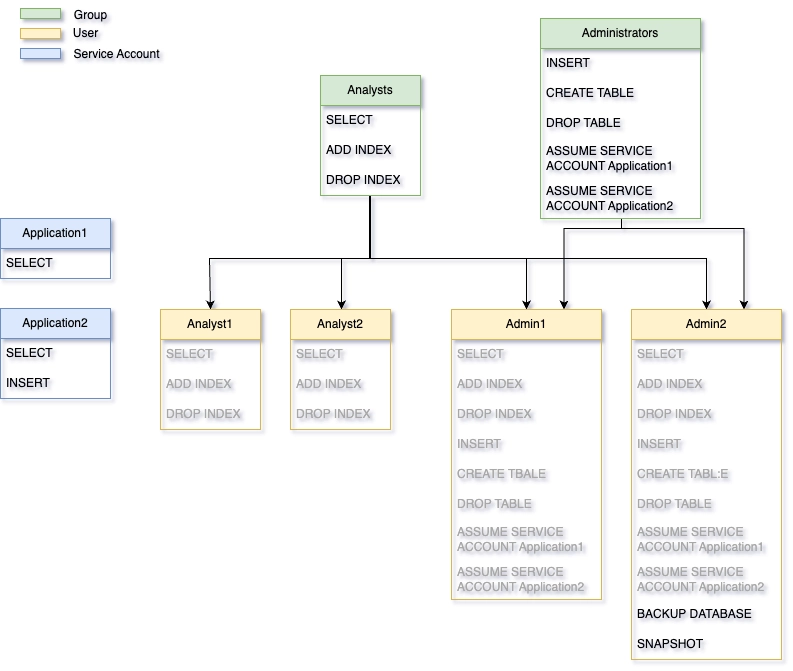
Diagram showing users, service accounts and groups in QuestDB
Users, service accounts and groups

Users and service accounts

QuestDB has two types of principals:

  • Users: For human individuals. Can belong to multiple groups and inherit permissions from them. Cannot be assumed by others.
  • Service accounts: For applications. Cannot belong to groups - all permissions must be granted directly. Can be assumed by authorized users for testing.
CREATE USER human_user WITH PASSWORD 'pwd';
CREATE SERVICE ACCOUNT app_account WITH PASSWORD 'pwd';

Names must be unique across all users, service accounts, and groups.

Why service accounts?

Service accounts provide clean, testable application access:

AspectUserService Account
Permission sourceDirect + inherited from groupsDirect only
Can belong to groupsYesNo
Can be assumed (SU)NoYes
Typical useHuman individualsApplications, services

Because service accounts have no inherited permissions, their access is fully explicit and predictable. Combined with the ability to assume them, this makes it easy to verify exactly what an application can and cannot do:

-- Create service account with specific permissions
CREATE SERVICE ACCOUNT trading_app WITH PASSWORD 'pwd';
GRANT ILP TO trading_app;
GRANT INSERT ON trades TO trading_app;
GRANT SELECT ON positions TO trading_app;

-- Developer can assume the service account to test its access
GRANT ASSUME SERVICE ACCOUNT trading_app TO developer;

-- Developer switches to service account context
ASSUME SERVICE ACCOUNT trading_app;
-- Now operating with trading_app's exact permissions
-- Test what works and what doesn't...
EXIT SERVICE ACCOUNT;

This makes service accounts ideal for applications where you need predictable, auditable, and testable access control.

Groups

Groups simplify permission management when multiple users need the same access:

CREATE GROUP analysts;
GRANT SELECT ON ALL TABLES TO analysts;

-- All users added to this group can read all tables
ADD USER alice TO analysts;
ADD USER bob TO analysts;

Users inherit permissions from their groups. Inherited permissions cannot be revoked directly from the user - revoke from the group instead. When a group is dropped, all members lose the permissions they inherited from that group.

Authentication methods

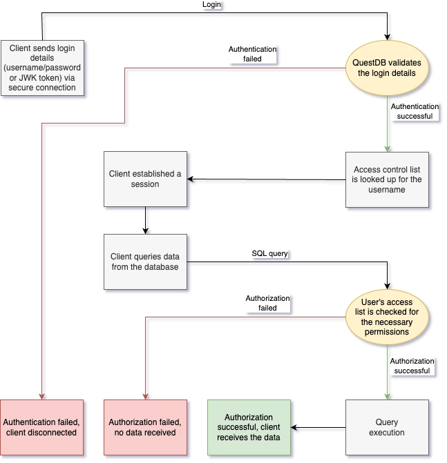
Diagram shows authentication and authorization flow in QuestDB
Authentication and authorization flow

QuestDB supports three authentication methods:

MethodUse caseEndpoints
PasswordInteractive usersREST API, PostgreSQL Wire
JWK TokenILP ingestionInfluxDB Line Protocol
REST API TokenProgrammatic REST accessREST API

Users can have multiple authentication methods enabled simultaneously:

-- Add JWK token for ILP access
ALTER USER sensor_writer CREATE TOKEN TYPE JWK;

-- Add REST API token (with 30-day expiry)
ALTER USER api_user CREATE TOKEN TYPE REST WITH TTL '30d';
warning

QuestDB does not store private keys or tokens after creation. Save them immediately - they cannot be recovered.

tip

Authentication should happen via a secure TLS connection to protect credentials in transit.

Endpoint permissions

Before a user can connect, they need endpoint permissions:

PermissionAllows access to
HTTPREST API, Web Console, ILP over HTTP
PGWIREPostgreSQL Wire Protocol (port 8812)
ILPInfluxDB Line Protocol TCP (port 9009)
-- Typical setup for an interactive user
GRANT HTTP, PGWIRE TO analyst;

-- Typical setup for an ingestion service
GRANT ILP TO ingest_service;

Built-in admin

Every QuestDB instance starts with a built-in admin account:

  • Default username: admin
  • Default password: quest

Change these immediately in production via server.conf:

acl.admin.user=your_admin_name
acl.admin.password=your_secure_password

The built-in admin has irrevocable root access. After creating other admin users, disable it:

acl.admin.user.enabled=false

Permission levels

Permissions have different granularities determining where they can be applied:

GranularityCan be granted at
DatabaseDatabase only
TableDatabase or specific tables
ColumnDatabase, tables, or specific columns

Examples:

-- Database-level: applies to all tables
GRANT SELECT ON ALL TABLES TO user;

-- Table-level: applies to specific tables
GRANT SELECT ON trades, prices TO user;

-- Column-level: applies to specific columns
GRANT SELECT ON trades(ts, symbol, price) TO user;

The GRANT option

When granting permissions, you can allow the recipient to grant that permission to others:

GRANT SELECT ON trades TO team_lead WITH GRANT OPTION;

-- team_lead can now grant SELECT on trades to others

Owner permissions

When a user creates a table, they automatically receive all permissions on it with the GRANT option. This ownership does not persist - if revoked, they cannot get it back without someone re-granting it.

Advanced topics

Permission re-adjustment

Database-level permissions include access to future tables. If you revoke access to one table, QuestDB automatically converts the database-level grant to individual table-level grants:

GRANT SELECT ON ALL TABLES TO user;  -- Database level
REVOKE SELECT ON secret_table FROM user;

-- Result: user now has table-level SELECT on all tables EXCEPT secret_table
-- Future tables will NOT be accessible

The same applies from table to column level:

GRANT SELECT ON trades TO user;           -- Table level
REVOKE SELECT ON trades(ssn) FROM user; -- Revoke one column

-- Result: user has column-level SELECT on all columns EXCEPT ssn
-- Future columns will NOT be accessible
note

When dropping a table, permissions on it are preserved by default (useful if the table is recreated). Use DROP TABLE ... CASCADE PERMISSIONS to also remove all associated permissions.

Implicit timestamp permissions

If a user has SELECT or UPDATE on any column of a table, they automatically get the same permission on the designated timestamp column. This ensures time-series operations (SAMPLE BY, LATEST ON, etc.) work correctly.

Granting on non-existent objects

You can grant permissions on tables/columns that don't exist yet:

GRANT INSERT ON future_table TO app;
-- Permission activates when future_table is created

Use WITH VERIFICATION to catch typos:

GRANT SELECT ON trdaes TO user WITH VERIFICATION;
-- Fails immediately because 'trdaes' doesn't exist

Service account assumption

Users can temporarily assume a service account's permissions for debugging:

-- Grant ability to assume
GRANT ASSUME SERVICE ACCOUNT ingest_app TO developer;

-- Developer can now switch context
ASSUME SERVICE ACCOUNT ingest_app;
-- ... debug with app's permissions ...
EXIT SERVICE ACCOUNT;

User management reference

Creating and removing principals

-- Users
CREATE USER username WITH PASSWORD 'pwd';
DROP USER username;

-- Service accounts
CREATE SERVICE ACCOUNT appname WITH PASSWORD 'pwd';
DROP SERVICE ACCOUNT appname;

-- Groups
CREATE GROUP groupname;
DROP GROUP groupname;

Managing group membership

ADD USER username TO group1, group2;
REMOVE USER username FROM group1;

Managing authentication

-- Change password
ALTER USER username WITH PASSWORD 'new_pwd';

-- Remove password (disables password auth)
ALTER USER username WITH NO PASSWORD;

-- Create tokens
ALTER USER username CREATE TOKEN TYPE JWK;
ALTER USER username CREATE TOKEN TYPE REST WITH TTL '30d';
ALTER USER username CREATE TOKEN TYPE REST WITH TTL '1d' REFRESH; -- Auto-refresh

-- Remove tokens
ALTER USER username DROP TOKEN TYPE JWK;
ALTER USER username DROP TOKEN TYPE REST; -- Drops all REST tokens
ALTER USER username DROP TOKEN TYPE REST 'token_value_here'; -- Drop specific token

Removing all authentication methods (password and tokens) effectively disables the user - they can no longer connect to the database.

Viewing information

SHOW USERS;                    -- List all users
SHOW SERVICE ACCOUNTS; -- List all service accounts
SHOW GROUPS; -- List all groups
SHOW GROUPS username; -- List groups for a user
SHOW USER username; -- Show auth methods for user
SHOW PERMISSIONS username; -- Show permissions for user

Example output from SHOW USER:

auth_type    enabled
--------- -------
Password true
JWK Token false
REST Token true
note

Viewing other users' information requires LIST USERS (to list all) or USER DETAILS (to see details) permissions. Users can always view their own information without these permissions.

Permissions reference

Use all_permissions() to see all available permissions:

SELECT * FROM all_permissions();
Full permissions table (click to expand)

Database permissions

PermissionLevelDescription
ADD COLUMNDatabase | TableAdd columns to tables
ADD INDEXDatabase | Table | ColumnAdd index on symbol columns
ALTER COLUMN CACHEDatabase | Table | ColumnEnable/disable symbol caching
ALTER COLUMN TYPEDatabase | Table | ColumnChange column types
ATTACH PARTITIONDatabase | TableAttach partitions
BACKUP DATABASEDatabaseCreate database backups
CANCEL ANY COPYDatabaseCancel COPY operations
CREATE TABLEDatabaseCreate tables
CREATE MATERIALIZED VIEWDatabaseCreate materialized views
DEDUP ENABLEDatabase | TableEnable deduplication
DEDUP DISABLEDatabase | TableDisable deduplication
DETACH PARTITIONDatabase | TableDetach partitions
DROP COLUMNDatabase | Table | ColumnDrop columns
DROP INDEXDatabase | Table | ColumnDrop indexes
DROP PARTITIONDatabase | TableDrop partitions
DROP TABLEDatabase | TableDrop tables
DROP MATERIALIZED VIEWDatabase | TableDrop materialized views
INSERTDatabase | TableInsert data
REFRESH MATERIALIZED VIEWDatabase | TableRefresh materialized views
REINDEXDatabase | Table | ColumnReindex columns
RENAME COLUMNDatabase | Table | ColumnRename columns
RENAME TABLEDatabase | TableRename tables
RESUME WALDatabase | TableResume WAL processing
SELECTDatabase | Table | ColumnRead data
SET TABLE PARAMDatabase | TableSet table parameters
SET TABLE TYPEDatabase | TableChange table type
SETTINGSDatabaseChange instance settings in Web Console
SNAPSHOTDatabaseCreate snapshots
SQL ENGINE ADMINDatabaseList/cancel running queries
SYSTEM ADMINDatabaseSystem functions (reload_tls, etc.)
TRUNCATE TABLEDatabase | TableTruncate tables
UPDATEDatabase | Table | ColumnUpdate data
VACUUM TABLEDatabase | TableReclaim storage

User management permissions

PermissionDescription
ADD EXTERNAL ALIASCreate external group mappings
ADD PASSWORDSet user passwords
ADD USERAdd users to groups
CREATE GROUPCreate groups
CREATE JWKCreate JWK tokens
CREATE REST TOKENCreate REST API tokens
CREATE SERVICE ACCOUNTCreate service accounts
CREATE USERCreate users
DISABLE USERDisable users
DROP GROUPDrop groups
DROP JWKDrop JWK tokens
DROP REST TOKENDrop REST API tokens
DROP SERVICE ACCOUNTDrop service accounts
DROP USERDrop users
ENABLE USEREnable users
LIST USERSList users/groups/service accounts
REMOVE EXTERNAL ALIASRemove external group mappings
REMOVE PASSWORDRemove passwords
REMOVE USERRemove users from groups
USER DETAILSView user/group/service account details

Special permissions

PermissionDescription
ALLAll permissions at the granted level (database/table/column)
DATABASE ADMINAll permissions including future ones; can assume any service account

SQL commands reference